Ministeri de Cultura i Esports
Organització i estructura
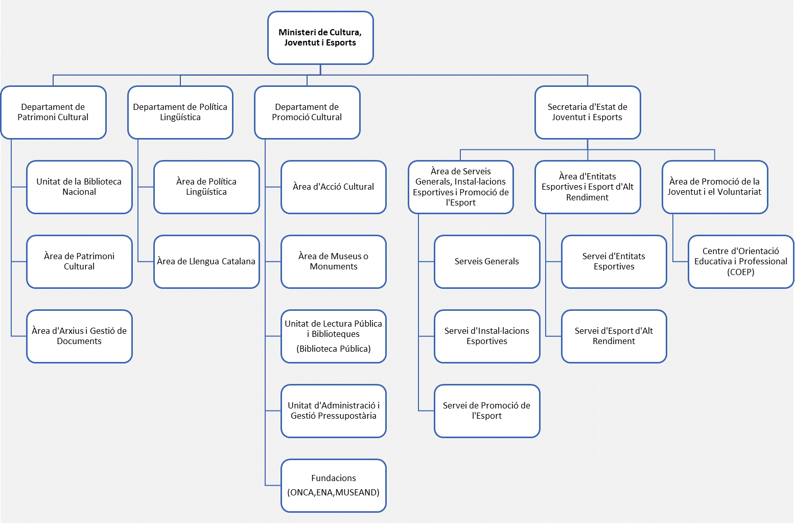
El Ministeri de Cultura, Joventut i Esports s’estructura en tres departaments i una Secretaria d’Estat.
Ministeri de Cultura, Joventut i Esports
- El Departament de Promoció Cultural
- L’Àrea d’Acció Cultural
- La Unitat de Lectura Pública i Biblioteques (Biblioteca Pública)
- L’Àrea de Museus i Monuments
- La Unitat d’Administració i Gestió Pressupostària
- Les Fundacions (ONCA, ENA, Museand)
- El Departament de Política Lingüística
- El Servei de Política Lingüística
- L’Àrea de Llengua Catalana
- El Departament de Patrimoni Cultural
- L’Àrea de Patrimoni Cultural
- L’Àrea d’Arxius i de Gestió de Documents
- La Unitat de la Biblioteca Nacional d’Andorra
- La Secretaria d’Estat de Joventut i Esports, integrada per les àrees següents:
- L’Àrea de Serveis Generals, Instal·lacions Esportives i Promoció de l’Esport.
- L’Àrea d’Entitats Esportives i Esport d’Alt Rendiment.
-
L'Àrea de Promoció de la Joventut i el Voluntariat
-
Centre d'Orientació Educativa i Professional)
Funcions i competències
El ministeri encarregat de la cultura s’estructura orgànicament en tres departaments, que són:
El Departament de Promoció Cultural, el Departament de Política Lingüística i el Departament de Patrimoni Cultural, que compta amb:
El ministeri encarregat de la joventut i el voluntariat s’estructura orgànicament mitjançant la Secretaria d’Estat d’Esports i Joventut, integrada per una àrea, l’Àrea de Promoció de la Joventut i el Voluntariat i el Centre d’Orientació Educativa i Professional (COEP).
El ministeri encarregat de l’esport s’estructura orgànicament mitjançant la Secretaria d’Estat de Joventut i Esports, integrada per un sol departament, el Departament d’Esports, que coordina i planifica estratègicament els projectes que cal desenvolupar d’acord amb les línies d’actuació establertes i que impulsa les actuacions necessàries per assolir els objectius generals establerts en el seu àmbit de responsabilitat.
Més informació al Decret d'estructuració.

(Descripció de la imatge)
Ministeri de Cultura i Esports
- Departament de Patrimoni Cultural
- Unitat de la Biblioteca Nacional
- Àrea de Patrimoni Cultural
- Àrea d'Arxius i Gestió de Documents
- Departament de Política Lingüística
- Àrea de Política Lingüística
- Àrea de Llengua Catalana
- Departament de Promoció Cultural
- Àrea d'Acció Cultural
- Àrea de Museus o Monuments
- Unitat de Lectura Pública i Biblioteques (Biblioteca Pública)
- Unitat d'Administració i Gestió Pressupostària
- Fundacions (ONCA,ENA,MUSEAND)
- Secretaria d'Estat de Joventut i Esports
- Àrea de Serveis Generals, Instal·lacions Esportives i Promoció de l'Esport
Serveis Generals
Servei d'Instal·lacions Esportives
Servei de Promoció de l'Esport
- Àrea d'Entitats Esportives i Esport d'Alt Rendiment
Servei d'Entitats Esportives
Servei d'Esport d'Alt Rendiment
- Àrea de Promoció de la Joventut i el Voluntariat
Centre d'Orientació Educativa i Professional (COEP)
Ministra de Cultura, Joventut i Esports
Mònica Bonell Tuset

La titular de Cultura, Joventut i Esports, Mònica Bonell Tuset, nascuda el 1971 a Canillo i diplomada en Turisme, inicia la seva trajectòria professional a l’Administració pública com a tècnica d’empreses i activitats turístiques al Govern d’Andorra. Bonell compta amb una àmplia trajectòria en la política i en les institucions d’Andorra. Va ser cònsol menor de Canillo entre el 2003 i el 2007, subsíndica general entre el 2011 i el 2019, i consellera general del 2019 al 2023.
Durant els darrers anys com a parlamentària al Consell General ha estat vicepresidenta del Grup Parlamentari Demòcrata, presidenta de la Comissió Legislativa d’Economia, membre de la Comissió Legislativa de Política Exterior, membre de la Comissió Legislativa de Política Territorial, Urbanisme i Medi Ambient i membre titular de la delegació andorrana a l’Assemblea Parlamentària del Consell d'Europa.
Secretaries d’Estat del Ministeri de Cultura, Joventut i Esports
Secretari d'Estat de Joventut i Esports
Altres càrrecs
| Nom | Càrrec | CV |
|---|---|---|
| Joan Sans Urgell | Director Departament de Política Lingüística | Cv Joan Sans |
| Joan Marc Joval | Director Departament de Promoció Cultural | Cv Joan Marc Joval |
| Isabel de la Parte Cano | Directora Departament de Patrimoni Cultural | Cv Isabel de la Parte |
| Meritxell Garcia Duran | Secretària de ministre | Cv Meritxell Garcia |