Ministeri de Relacions institucionals, Educació i Universitats
Organització i estructura
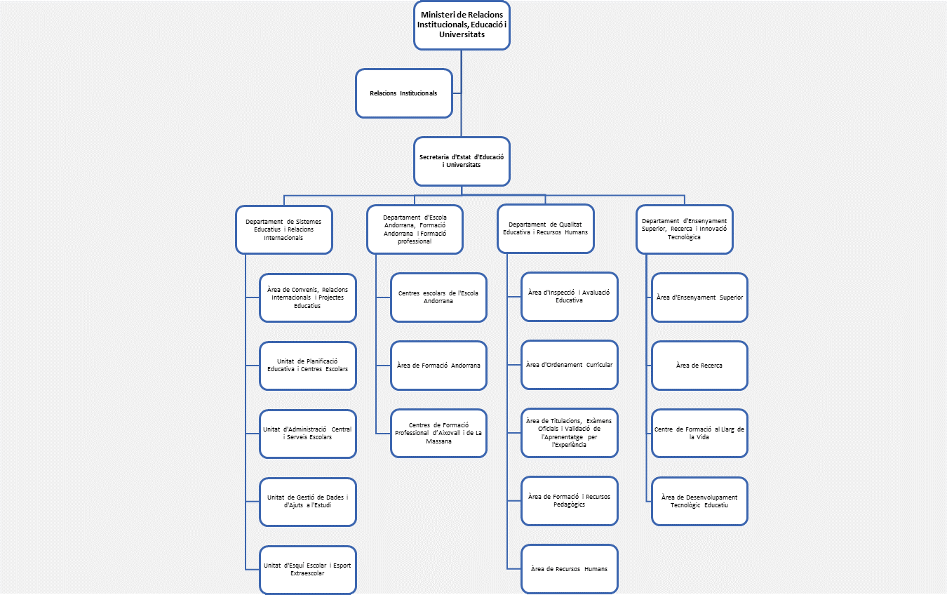
El Ministeri de Relacions Institucionals, Educació i Universitats s’organitza orgànicament, en l’àmbit de l’Educació i Universitats, en una Secretaria d’Estat d’Educació i Universitats que té adscrits els quatre departaments següents:
a) Departament de Sistemes Educatius i Relacions Internacionals.
b) Departament d’Escola Andorrana, Formació Andorrana i Formació Professional.
c) Departament de Qualitat Educativa i Recursos Humans.
d) Departament d’Ensenyament Superior, Recerca i Innovació Tecnològica.
Ministeri de Relacions institucionals, Educació i Universitats
- Unitat de Relacions Institucionals
- Secretaria d’Estat d’Educació i Universitats
- Departament de Sistemes Educatius i Relacions Internacionals
- Àrea de Convenis, Relacions Internacionals i Projectes Educatius
- Unitat de Planificació Educativa i Centres Escolars
- Unitat d'Administració Central i Serveis Escolars
- Unitat de Gestió de Dades i Ajuts a l'Estudi
- Unitat d’Esquí Escolar i Esport Extraescolar
- Departament d'Escola Andorrana i Formació Andorrana
- Centres escolars de l'Escola Andorrana dels nivells educatius de maternal, primera ensenyança, segona ensenyança i batxillerat
- Formació Andorrana
- Els Centres de Formació Professional d’Aixovall i de La Massana
- Departament de Qualitat Educativa i Recursos Humans
- Àrea d'Inspecció i Avaluació Educativa
- Àrea d'Ordenament Curricular
- Àrea de Titulacions, Exàmens Oficials i Validació de l'Aprenentatge per l'Experiència
- Àrea de Formació i Recursos Pedagògics
- Àrea de Recursos Humans
- Departament d’Ensenyament Superior, Recerca i Innovació Tecnològica
- Àrea d'Ensenyament Superior
- Àrea de Recerca
- Centre de Formació al Llarg de la Vida.
- Àrea de Desenvolupament Tecnològic Educatiu
Més informació al Decret d'estructuració.

(Descripció de la imatge)
Ministeri de Relacions Institucionals, Educació i Universitats
- Relacions Institucionals
- Secretaria d'Estat d'Educació i Universitats
- Departament de Sistemes Educatius i Relacions Internacionals
- Àrea de Convenis, Relacions Internacionals i Projectes Educatius
- Unitat de Planificació Educativa i Centres Escolars
- Unitat d'Administració Central i Serveis Escolars
- Unitat de Gestió de Dades i d'Ajuts a l'Estudi
-
Unitat d'Esquí Escolar i Esport Extraescolar
- Departament d'Escola Andorrana, Formació Andorrana i Formació Professional
- Els centres escolars de l’Escola Andorrana dels nivells educatius de maternal, primera ensenyança, segona ensenyança i batxillerat
- Àrea de Formació Andorrana
-
Centres de Formació Professional d’Aixovall i de La Massana
- Departament de Qualitat Educativa i Recursos Humans
- Àrea d'Inspecció i Avaluació Educativa
- Àrea d'Ordenament Curricular
- Àrea de Titulacions, Exàmens Oficials i Validació de l'Aprenentatge per l'Experiència
- Àrea de Formació i Recursos Pedagògics
- Àrea de Recursos Humans
- Departament d’Ensenyament Superior, Recerca i Innovació Educativa
- Àrea d'Ensenyament Superior
- Àrea de Recerca
- Àrea de Desenvolupament Tecnològic Educatiu
- Centre de Formació al Llarg de la Vida
Ministre de Relacions Institucionals, Educació i Universitats
-
Ladislau Baró Solà
Ladislau Baró Solà és llicenciat en història contemporània i en geografia humana per la UB, en ciències polítiques i de l’administració per la UAB i en dret per la UOC així com màster en anàlisi política per la mateixa universitat. Nascut el 1961 a Sant Julià de Lòria, ha estat advocat, professor tutor de sociologia i ciència polític a la UNED i professor col·laborador dels estudis de postgrau de dret andorrà la UDA. Ha estat també autor de diverses publicacions en l’àmbit de les ciències polítiques.
La seva dilatada experiència política s’inicià en el període preconstitucional, quan va ser ministre d’Educació i Cultura entre el 1990 i el 1991, i s’ha desevolupat primordialment en la seva activitat com a parlamentari. L’abril del 1992 va ser escollit Conseller General i va formar part de la Comissió especial encarregada de la redacció de la Constitució en la legislatura 1992-1993.
Va ser parlamentari al Consell General durant tres legislatures consecutives, entre el 1992 i el 2001,i també fou escollit conseller general en les legislatures 2009-2011, 2011-2015 i 2015-2019. Des del 1993 fins al 1997 va ser el President del Grup Parlamentari de l’Agrupament Nacional Democràtic i del 2009 al 2011 va ser el president suplent del Grup Parlamentari Reformista. Des del 2011 fins al 2019 va ser el president del Grup Parlamentari Demòcrata.
Ha estat president de la Comissió Legislativa d’Educació i Cultura (1992-93), de la Comissió Legislativa de Política Exterior (2009-2011) i de la Comissió especial per a l’estabilitat financera (2015-2019).
Secretaries d'Estat del Ministeri de Relacions Institucionals, Educació i Universitats
Secretari d'Estat d'Educació i Universitats
Altres càrrecs
| Nom | Càrrec | CV |
|---|---|---|
| Francesc Xavier Campuzano Ibáñez | Director del Departament d’Ensenyament Superior, Recerca i Innovació Tecnològica | Cv Xavier Campuzano |
| Olga Moreno González | Directora del Departament d’Escola Andorrana, Formació Andorrana i Formació Professional | Cv Olga Moreno |
| Albert Maluquer Ribes | Director del Departament de Sistemes Educatius i Relacions Internacionals | Cv Albert Maluquer |
| Eugènia Duró Gaset | Directora del Departament d'Inspecció Educativa, Qualitat Educativa i Recursos Humans | Cv Eugènia Durò |
| Cristina Pokora Vigneron | Secretària de Ministre | Cv Cristina Pokora |