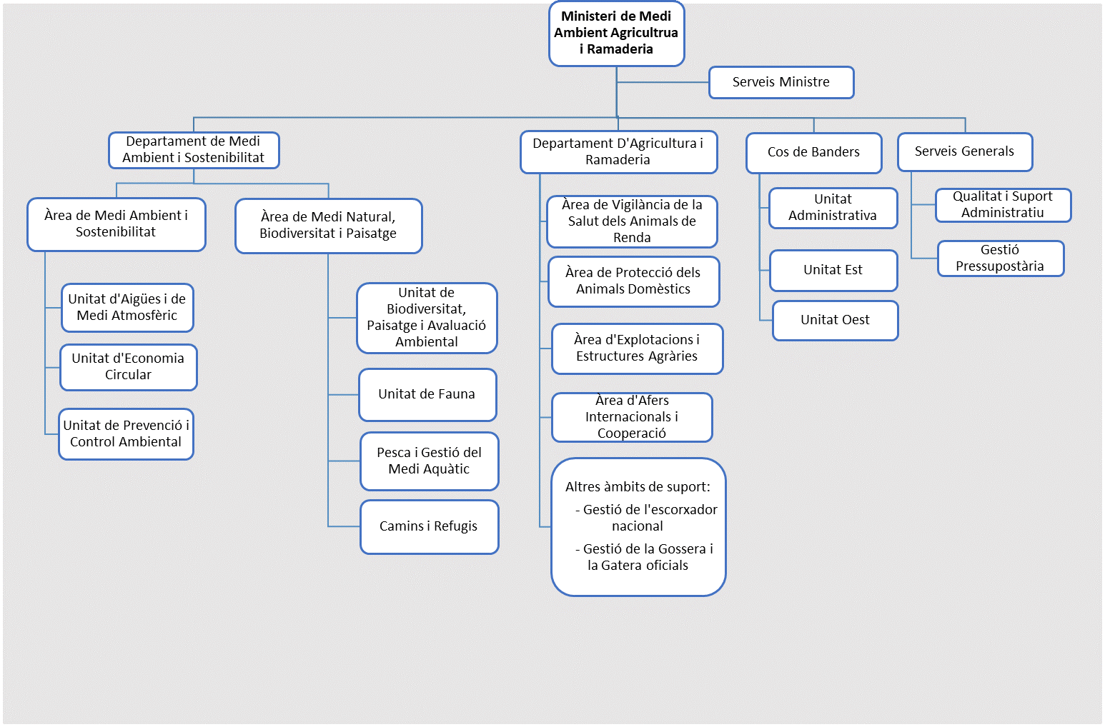
Ministeri de Medi ambient, Agricultura i Ramaderia i Portaveu del Govern
Organització i estructuració
Ministeri de Medi ambient, Agricultura i Ramaderia i Portaveu del Govern
-
Departament de Medi Ambient i Sostenibilitat
-
Àrea de Medi Ambient i Sostenibilitat
-
Unitat d'Aigües i Medi Atmosfèric
-
Unitat d'Economia Circular
-
Unitat de Prevenció i Control Ambiental
-
-
-
Àrea de Medi Natural, Biodiversitat i Paisatge
-
Unitat de Biodiversitat ,Paisatge i Avaluació Ambiental
-
Unitat de Fauna
-
Pesca i Gestió del Medi Aquàtic
-
Camins i Refugis
-
-
Departament d'Agricultura i Ramaderia
-
Àrea de vigilància de la salut dels animals de renda
-
Àrea de protecció dels animals domèstics
-
Àrea d’explotacions i estructures agràries
-
Àrea d'Afers internacionals i Cooperació
-
Altres àmbits de suport
-
Gestió de l’escorxador nacional d’Andorra (ENA)
-
Gestió de la gossera i la gatera oficials.
-
-
-
Serveis Generals
-
Qualitat i Suport Administratiu
-
Gestió Pressupostària
-
Cos de Banders
-
Unitat administrativa
-
Unitat Est
-
Unitat Oest
-
Per més informació sobre funcions i competències al Decret d'estructuració.

(Descripció de la imatge)
Ministeri de Medi Ambient, Agricultura i Ramaderia, i Portaveu del Govern
- Departament de Medi Ambient i Sostenibilitat
- Àrea de medi ambient i sostenibilitat
- Unitat d'aigües i medi atmosfèric
- Unitat d'economia circular
- Unitat de prevenció i control ambiental
- Àrea de medi natural, biodiversitat i paisatge
- Unitat de biodiversitat. paisatge, i avaluació ambiental
- Unitat de fauna
- Pesca i gestió del medi aquàtic
- Camins i refugis
- Àrea de medi ambient i sostenibilitat
- Departament d'Agricultura i Ramaderia
- Àrea de vigilància de la salut dels animals de renda
- Àrea de de protecció dels animals domèstics
- Àrea d’explotacions i estructures agràries
- Àrea d’afers internacionals i cooperació
- Altres àmbits de suport
- Gestió de l'escorxador nacional
- Gestió de la gossera i gatera oficials
- Serveis Generals
- Cos de Banders
- Unitat administrativa
- Unitat Est
- Unitat Oest
Ministre de Medi Ambient, Agricultura i Ramaderia i portaveu del Govern
Guillem Casal Font

Altres càrrecs
| Nom | Càrrec | CV |
|---|---|---|
| Josep Mª Casals Alís | Director d'Agricultura i Ramaderia | CV Josep Mª Casals |
| Ferran Teixidó Martí-Ventosa | Director Cos de Banders | Cv Ferran Teixidó |
| Silvia Ferrer Lòpez | Directora Departament de Medi Ambient i Sostenibilitat | Cv Sílvia Ferrer |
| Rosa-Alba Clarà Riba | Secretària de ministre | Cv Rosa Clarà |